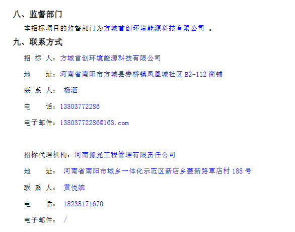
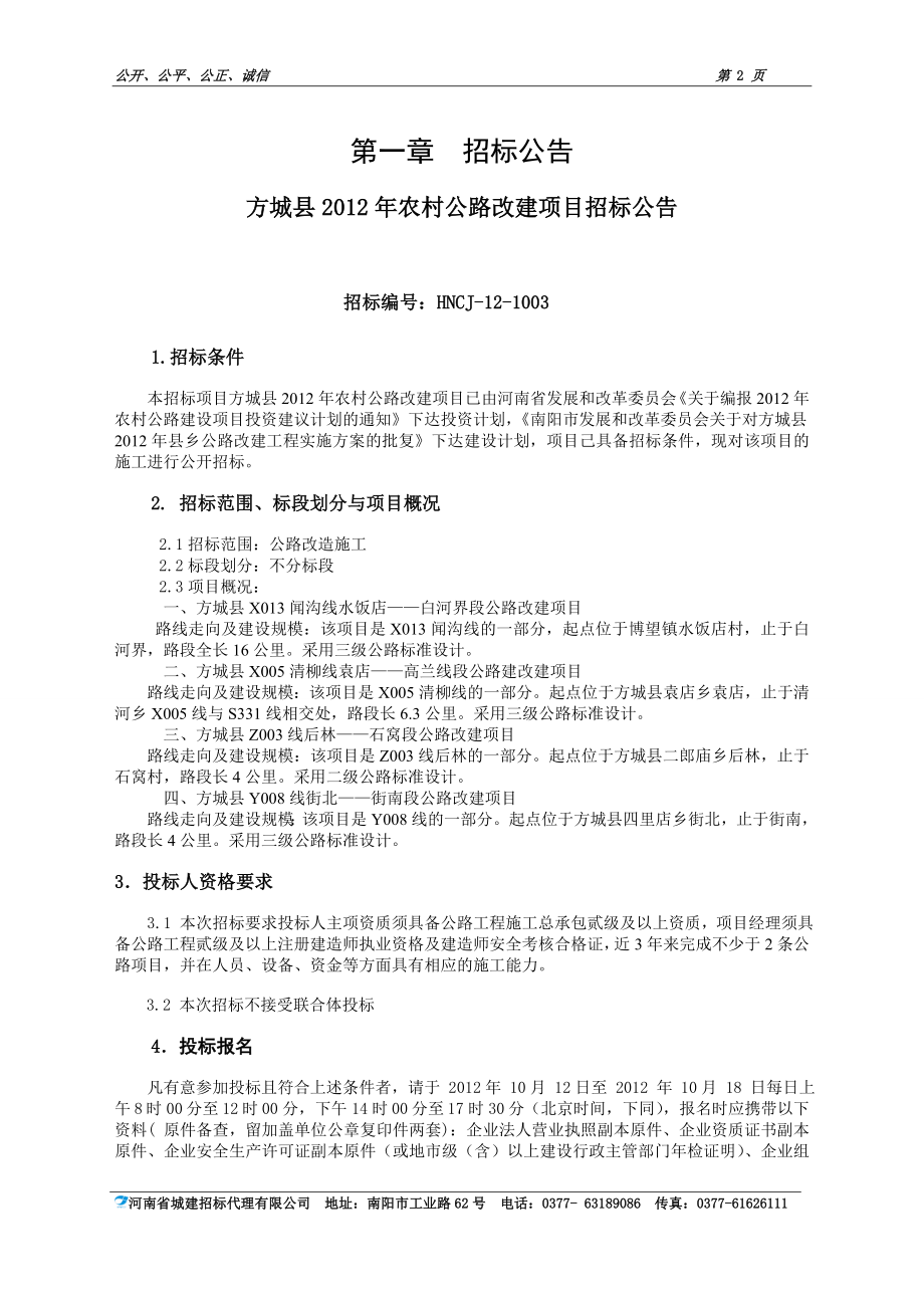
方城縣最新招標信息公布,涉及多個領域的工程項目正在積極尋求合格承包商。本次招標的觀點重點在于公開透明、公平競爭,旨在推動地方經濟發展和提升公共服務水平。詳細信息可通過官方渠道查詢,有意者可積極參與投標。
二、正方觀點:招標信息的公開透明有助于優化市場環境
招標信息的公開透明,為所有符合條件的企業提供了一個公平的競爭平臺,具有以下積極影響:
1、公平競爭:公開透明的招標信息確保了市場公平性,為各類企業創造了平等的競爭機會。
2、資源整合:通過招標,可以有效地整合各類資源,使資源得到最優配置,推動當地經濟的持續發展。
3、質量保障:公開招標通常意味著更高的質量標準,有助于提升產品和服務的質量,滿足招標方的需求。
反方觀點:招標過程中的挑戰與不確定因素
盡管招標信息的公開透明帶來了諸多好處,但在實際操作過程中也存在一些挑戰和不確定因素:
1、競爭壓力:公開招標可能導致激烈的市場競爭,對一些規模較小或實力較弱的企業構成壓力。
2、風險控制:招標過程中的評審標準、流程等存在不確定性,給企業帶來一定的風險,特別是在大型、復雜的項目中。
3、信息不對稱:盡管招標信息公開透明,但部分潛在的信息不對稱仍可能影響部分企業在競爭中的地位。
個人立場及理由:
我堅信方城縣最新招標信息的公開透明利大于弊,雖然招標過程中存在挑戰和不確定因素,但公開透明的招標制度在促進公平競爭、優化資源配置、提升質量等方面具有顯著優勢,這為企業提供了更多的發展機會,反映了方城縣經濟發展的活力和潛力。
我對方城縣的招標制度持積極態度,并期待其在未來發揮更大的作用,推動方城縣乃至整個社會的經濟發展,企業應抓住機遇,提升自身實力,積極參與競爭;政府和社會各界也應關注和支持招標制度的完善和實施,為企業的健康發展提供良好的環境。
方城縣的招標信息不僅反映了當地的經濟動態,也指引了企業的未來方向,在公平、公正、公開的市場環境下,企業應積極應對挑戰,把握機遇,為方城縣的經濟發展貢獻力量,方城縣的招標信息公開透明化是經濟發展的一大推動力,有助于方城縣乃至整個社會的經濟持續、穩定、健康發展。


還沒有評論,來說兩句吧...